Appeal service
master
master
v
0.0.0
Appeals Front-Office
Public dashboards for appellants and LPAs
Info
Context views
Container views
Dependencies
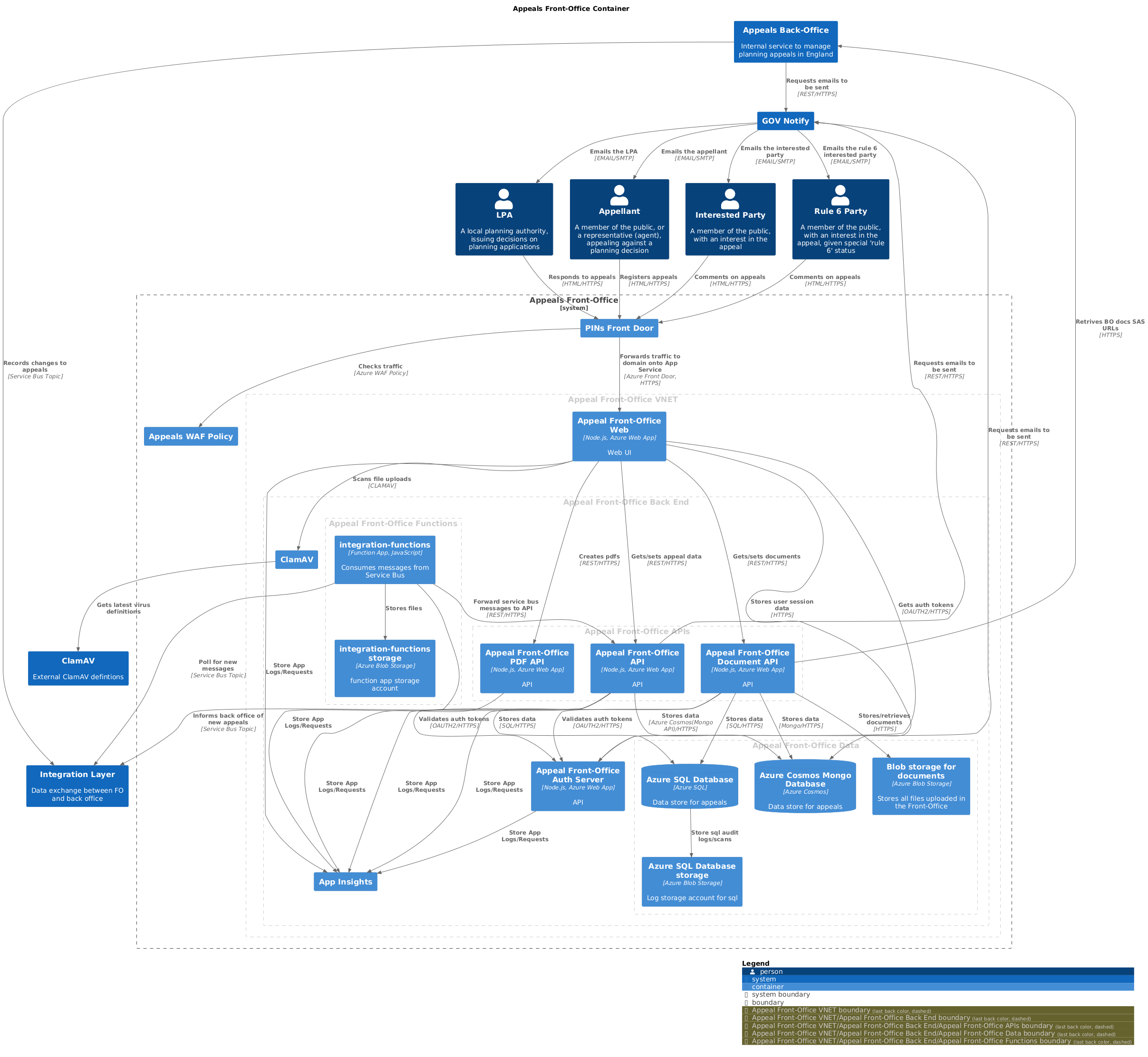
Appeals Front-Office Container
Appeals Front-Office Container
Appeals Front-Office
[system]
Appeal Front-Office VNET
Appeal Front-Office Back End
Appeal Front-Office APIs
Appeal Front-Office Data
Appeal Front-Office Functions
PINs
Front
Door
Appeals
WAF
Policy
Appeal
Front-Office
Web
[Node.js,
Azure
Web
App]
Web
UI
ClamAV
Appeal
Front-Office
Auth
Server
[Node.js,
Azure
Web
App]
API
App
Insights
Appeal
Front-Office
API
[Node.js,
Azure
Web
App]
API
Appeal
Front-Office
Document
API
[Node.js,
Azure
Web
App]
API
Appeal
Front-Office
PDF
API
[Node.js,
Azure
Web
App]
API
Blob
storage
for
documents
[Azure
Blob
Storage]
Stores
all
files
uploaded
in
the
Front-Office
Azure
SQL
Database
[Azure
SQL]
Data
store
for
appeals
Azure
SQL
Database
storage
[Azure
Blob
Storage]
Log
storage
account
for
sql
Azure
Cosmos
Mongo
Database
[Azure
Cosmos]
Data
store
for
appeals
integration-functions
[Function
App,
JavaScript]
Consumes
messages
from
Service
Bus
integration-functions
storage
[Azure
Blob
Storage]
function
app
storage
account
LPA
A
local
planning
authority,
issuing
decisions
on
planning
applications
Appellant
A
member
of
the
public,
or
a
representative
(agent),
appealing
against
a
planning
decision
Interested
Party
A
member
of
the
public,
with
an
interest
in
the
appeal
Rule
6
Party
A
member
of
the
public,
with
an
interest
in
the
appeal,
given
special
'rule
6'
status
Appeals
Back-Office
Internal
service
to
manage
planning
appeals
in
England
Integration
Layer
Data
exchange
between
FO
and
back
office
GOV
Notify
ClamAV
External
ClamAV
defintions
Retrives
BO
docs
SAS
URLs
[HTTPS]
Requests
emails
to
be
sent
[REST/HTTPS]
Requests
emails
to
be
sent
[REST/HTTPS]
Requests
emails
to
be
sent
[REST/HTTPS]
Emails
the
LPA
[EMAIL/SMTP]
Emails
the
appellant
[EMAIL/SMTP]
Emails
the
interested
party
[EMAIL/SMTP]
Emails
the
rule
6
interested
party
[EMAIL/SMTP]
Gets
latest
virus
definitions
Records
changes
to
appeals
[Service
Bus
Topic]
Poll
for
new
messages
[Service
Bus
Topic]
Forward
service
bus
messages
to
API
[REST/HTTPS]
Stores
files
Store
sql
audit
logs/scans
Store
App
Logs/Requests
Store
App
Logs/Requests
Store
App
Logs/Requests
Store
App
Logs/Requests
Store
App
Logs/Requests
Store
App
Logs/Requests
Registers
appeals
[HTML/HTTPS]
Responds
to
appeals
[HTML/HTTPS]
Comments
on
appeals
[HTML/HTTPS]
Comments
on
appeals
[HTML/HTTPS]
Checks
traffic
[Azure
WAF
Policy]
Forwards
traffic
to
domain
onto
App
Service
[Azure
Front
Door,
HTTPS]
Gets/sets
appeal
data
[REST/HTTPS]
Gets/sets
documents
[REST/HTTPS]
Gets
auth
tokens
[OAUTH2/HTTPS]
Creates
pdfs
[REST/HTTPS]
Scans
file
uploads
[CLAMAV]
Stores
user
session
data
[HTTPS]
Stores
data
[SQL/HTTPS]
Stores
data
[Azure
Cosmos(Mongo
API)/HTTPS]
Validates
auth
tokens
[OAUTH2/HTTPS]
Informs
back
office
of
new
appeals
[Service
Bus
Topic]
Stores
data
[SQL/HTTPS]
Stores
data
[Mongo/HTTPS]
Validates
auth
tokens
[OAUTH2/HTTPS]
Stores/retrieves
documents
[HTTPS]
Legend
▯
person
▯
system
▯
container
▯
system boundary
▯
boundary
▯
Appeal Front-Office VNET boundary
(last back color, dashed)
▯
Appeal Front-Office VNET/Appeal Front-Office Back End boundary
(last back color, dashed)
▯
Appeal Front-Office VNET/Appeal Front-Office Back End/Appeal Front-Office APIs boundary
(last back color, dashed)
▯
Appeal Front-Office VNET/Appeal Front-Office Back End/Appeal Front-Office Data boundary
(last back color, dashed)
▯
Appeal Front-Office VNET/Appeal Front-Office Back End/Appeal Front-Office Functions boundary
(last back color, dashed)
Appeals Front-Office Container
Appeals Front-Office Container
Appeals Front-Office Container
Appeals Front-Office
[system]
Appeal Front-Office VNET
Appeal Front-Office Back End
Appeal Front-Office APIs
Appeal Front-Office Data
Appeal Front-Office Functions
PINs
Front
Door
Appeals
WAF
Policy
Appeal
Front-Office
Web
[Node.js,
Azure
Web
App]
Web
UI
ClamAV
Appeal
Front-Office
Auth
Server
[Node.js,
Azure
Web
App]
API
App
Insights
Appeal
Front-Office
API
[Node.js,
Azure
Web
App]
API
Appeal
Front-Office
Document
API
[Node.js,
Azure
Web
App]
API
Appeal
Front-Office
PDF
API
[Node.js,
Azure
Web
App]
API
Blob
storage
for
documents
[Azure
Blob
Storage]
Stores
all
files
uploaded
in
the
Front-Office
Azure
SQL
Database
[Azure
SQL]
Data
store
for
appeals
Azure
SQL
Database
storage
[Azure
Blob
Storage]
Log
storage
account
for
sql
Azure
Cosmos
Mongo
Database
[Azure
Cosmos]
Data
store
for
appeals
integration-functions
[Function
App,
JavaScript]
Consumes
messages
from
Service
Bus
integration-functions
storage
[Azure
Blob
Storage]
function
app
storage
account
LPA
A
local
planning
authority,
issuing
decisions
on
planning
applications
Appellant
A
member
of
the
public,
or
a
representative
(agent),
appealing
against
a
planning
decision
Interested
Party
A
member
of
the
public,
with
an
interest
in
the
appeal
Rule
6
Party
A
member
of
the
public,
with
an
interest
in
the
appeal,
given
special
'rule
6'
status
Appeals
Back-Office
Internal
service
to
manage
planning
appeals
in
England
Integration
Layer
Data
exchange
between
FO
and
back
office
GOV
Notify
ClamAV
External
ClamAV
defintions
Retrives
BO
docs
SAS
URLs
[HTTPS]
Requests
emails
to
be
sent
[REST/HTTPS]
Requests
emails
to
be
sent
[REST/HTTPS]
Requests
emails
to
be
sent
[REST/HTTPS]
Emails
the
LPA
[EMAIL/SMTP]
Emails
the
appellant
[EMAIL/SMTP]
Emails
the
interested
party
[EMAIL/SMTP]
Emails
the
rule
6
interested
party
[EMAIL/SMTP]
Gets
latest
virus
definitions
Records
changes
to
appeals
[Service
Bus
Topic]
Poll
for
new
messages
[Service
Bus
Topic]
Forward
service
bus
messages
to
API
[REST/HTTPS]
Stores
files
Store
sql
audit
logs/scans
Store
App
Logs/Requests
Store
App
Logs/Requests
Store
App
Logs/Requests
Store
App
Logs/Requests
Store
App
Logs/Requests
Store
App
Logs/Requests
Registers
appeals
[HTML/HTTPS]
Responds
to
appeals
[HTML/HTTPS]
Comments
on
appeals
[HTML/HTTPS]
Comments
on
appeals
[HTML/HTTPS]
Checks
traffic
[Azure
WAF
Policy]
Forwards
traffic
to
domain
onto
App
Service
[Azure
Front
Door,
HTTPS]
Gets/sets
appeal
data
[REST/HTTPS]
Gets/sets
documents
[REST/HTTPS]
Gets
auth
tokens
[OAUTH2/HTTPS]
Creates
pdfs
[REST/HTTPS]
Scans
file
uploads
[CLAMAV]
Stores
user
session
data
[HTTPS]
Stores
data
[SQL/HTTPS]
Stores
data
[Azure
Cosmos(Mongo
API)/HTTPS]
Validates
auth
tokens
[OAUTH2/HTTPS]
Informs
back
office
of
new
appeals
[Service
Bus
Topic]
Stores
data
[SQL/HTTPS]
Stores
data
[Mongo/HTTPS]
Validates
auth
tokens
[OAUTH2/HTTPS]
Stores/retrieves
documents
[HTTPS]
Legend
▯
person
▯
system
▯
container
▯
system boundary
▯
boundary
▯
Appeal Front-Office VNET boundary
(last back color, dashed)
▯
Appeal Front-Office VNET/Appeal Front-Office Back End boundary
(last back color, dashed)
▯
Appeal Front-Office VNET/Appeal Front-Office Back End/Appeal Front-Office APIs boundary
(last back color, dashed)
▯
Appeal Front-Office VNET/Appeal Front-Office Back End/Appeal Front-Office Data boundary
(last back color, dashed)
▯
Appeal Front-Office VNET/Appeal Front-Office Back End/Appeal Front-Office Functions boundary
(last back color, dashed)
Appeals Front-Office Container [
svg
|
png
|
puml
]